互联网科技的尽头是放贷,这怕是咱们互联网科技发展有史以来,最强的共识了。
放眼整个消费互联网市场,从家电、手机等制造业,再到电商、外卖、打车、视频、旅游、甚至拉货的,几乎找不到没有网贷业务的平台或品牌。

而各种各样的贷款产品,更是渗透到了这届年轻人生活的方方面面,但凡你有用钱的地方,都有一款定制的网贷产品呈现在消费者面前。
买个手机、结个婚什么的半大件有网贷分期,或者彩礼贷就算了,如今,就算你点个十几块钱的外卖,平台也会给你悄悄地开通网贷分期「点份外卖也被偷偷分期,放贷已经喂不饱互联网巨头了?」,甚至付个几块钱的停车费,一不小心就背上一笔网贷。

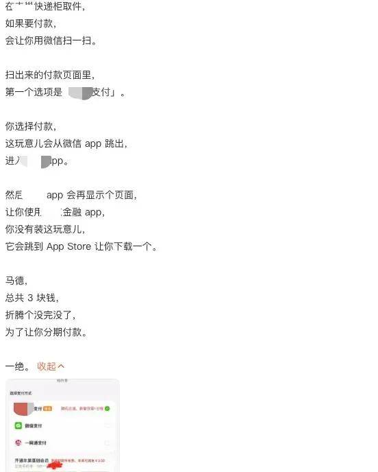
甚至你去取个快递,一两块钱的滞留费,他们宁愿跳转3个APP,也要给你办个分期。

而这些有头有脸的互联网公司,为了赚放贷的钱,可以说,恨不得当用户手机的第一主人。
甚至他们现在已经是了,比如各大平台如今创新的网贷产品,比如月付、先用后付,都是用户不知情的情况下,悄悄开通的。

而在这背后,有一个算一个,他们都赚着巨额的利润,而这些利润,对于普通用户来说,就是一个挖向外来的黑洞,吞噬着他们的工资,以及未来的人生。
当然了,网贷或许并没有问题,只要你不逾越红线,所谓的正义之士们,也只能停留在道德上谴责,而且一旦这种谴责把握不好度,一场官司下来,正义之士也得服服帖帖。

那么最后,你只能怪消费主义的长期洗脑,以及那些靠网贷活着的人的自控力太差。
但问题是,有些放贷的过于贪婪,它们似乎不满足于规定范围内的收益,还要赚的更多、超级多,而为了赚的更多、超级多,那手段可以说有些过于脏了。
比如某巨头曾经打出的放贷广告,就算再穷,再精打细算,就算借贷,也要把女儿的生日过得有模有样。

类似的还有物化女性的,侏儒症患者如果有网贷额度,美丽的空姐就会嫁给他……

还有消费农民的,一农民工带着年迈的母亲坐飞机,母亲想吐,空姐问要不要升舱,农民表示没钱后,旁边看上去像老板的演员,壕气的说升舱的钱我来出,夺过农民的手机,就办了一笔网贷……

当然了,这样的广告,也只是这个行业离谱的一个切面,而变相砍头息、暴力催收、虚假夸大宣传,似乎成了这个行业的标配。
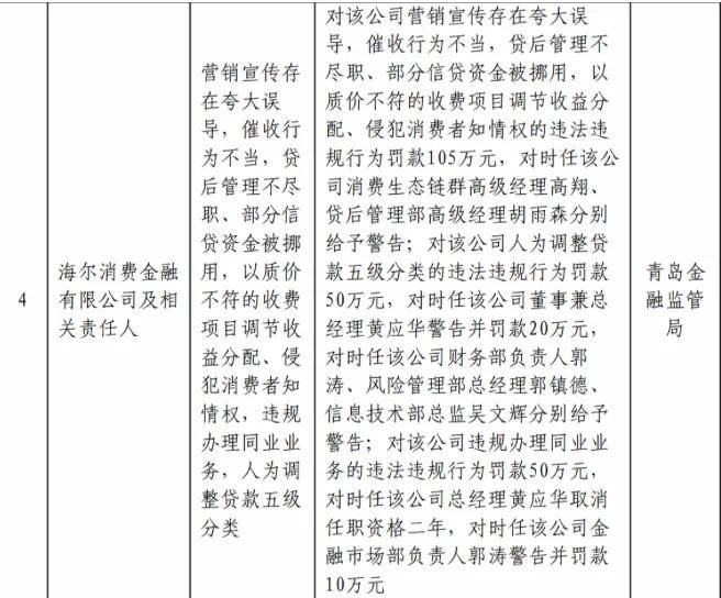
而近日,家电巨头海尔集团持股49%的海尔消费金融,就因为一系列问题,累计被罚了205万,同时,对时任总经理黄应华,取消其任职资格2年。
小柴看完这个处罚通告,多少有些恍惚,这一桩桩一件件,真的是浓眉大眼的海尔集团旗下的业务吗?柴油们感受下……

夸大误导宣传、催收不当、贷后管理不尽职、挪用信贷资金、以质价不符的收费项目调解收益分配、侵犯消费者知情权、人为调解贷款五级分类……
海尔集团可是家电巨头啊!控股的海尔消费金融,可是总资产接近300亿、年营收31.68亿元、净利润4.45亿元的持牌正规金融公司啊!
而在放贷这件事上的心机和手段,简直离谱到让人瞠目结舌,要知道,一般的公司被处罚,那都是某一项违规或者不合规,而海尔消费金融那是「8罪并罚」。
尤其其还离谱到挪用信贷金额、自作主张的调整贷款五级分类,而它为了赚钱,不仅给消费者玩尽手段,还公然挑衅监管。

根据细节,青岛金融监管局对该公司“营销宣传存在夸大误导,催收行为不当,贷后管理不尽职、部分信贷资金被挪用,以质价不符的收费项目调节收益分配、侵犯消费者知情权”的违法违规行为罚款105万元;
对时任该公司消费生态链群高级经理高翔、贷后管理部高级经理胡雨森分别给予警告。
对时任对该公司「人为调整贷款五级分类」的违法违规行为罚款50万元;对该公司「违规办理同业业务」的违法违规行为罚款50万元。上述合计罚款金额达205万元……
而值得注意的是,这是海尔消金,近期以来第二次拿到罚单,中国人民银行青岛市分行7月4日披露的公示表显示,因海尔消费金融「违反信用信息采集、提供、查询及相关管理规定」,中国人民银行青岛市分行对其处罚款25万元。

对于处罚,海尔消金回应称,该处罚针对的是2021年以前的检查内容,公司高度重视、诚恳接受处罚并已完成整改。
事实上,如果你了解过海尔消金这家公司,你就会觉得,这处罚的一点都不冤。
公开资料显示,海尔消费金融成立于2014年12月26日,是国内首家由产业发起设立的产融结合消费金融公司,海尔集团占股49%,是其第一大股东。

其成立之初,依托家电分期与消费场景赋能快速崛起,然而,在后续的发展中,被媒体指出逐渐走向「流量收费」与「通道业务」的高效获利模式。
根据海尔消金的收入结构,也不难发现这一点,比如在2023年末的时候,海尔消费金融线上现金贷业务,占比接近90%。
当然,从场景分期转向现金贷在业务上并没有什么,但从服务的初心转向趋利,企业的经营策略也必然发生转变。
仅在黑猫投诉上,截至今年7月,其投诉数据超过了13000条,而在这些投诉中,暴力催收、恶意收取手续费、担保咨询费等各种巧立名目的收费则是投诉重灾区。

而在被投诉最多的暴力催收方面,在三令五申明确不能暴力催收的情况下,海尔消金在催收方面可以说无所不用其极。

比如爆通讯录、泄露贷款人信息给别的平台、盗取信息、威胁家人……小柴看着都窒息,而这些手段,明明这些黑网贷如今都不敢用的手段,竟然成了浓眉大眼的海尔消金的投诉重灾区。
当然,除了暴力催收,各种乱收费比如罚息、会员费、捆绑强制消费、低利率广告诱导,也是投诉的重灾区。

甚至还有投诉人表示:在申请500元小额贷款时,毫无提示地被强制开通会员,每月需额外支付89元的会员费用。
对于网贷开会员这样的离谱的操作,小柴此前专门写过一个选题——「会费三四千!现在办网贷竟要开会员了?」,感兴趣的柴油们可以看看。
而上述,也只是海尔消金上万条投诉中的冰山一角,各种收费,变相绕过利率红线,也被海尔消金玩出了花,有案件信息显示,法院指出海尔消金在24%的基础年利率上浮50%,实际年化利率高达36%,已明显超出合理利率范围,涉嫌变相高利贷。
还有法院判决信息显示,海尔消金与医美机构的联合贷属于变相砍头息。

在这起案件中,被告冯春华向海尔消金借款30,000元用于医美消费,合同约定贷款年利率23.99%。海尔消金实际仅向医美机构支付28,500元(扣减1,500元),理由是「商家需另行向乙方支付费用」。法院明确指出:扣减1,500元的行为属于变相砍头息。
对于海尔消费金融的医美联合贷业务,柴油们感兴趣的可以去研究一下,绝对是遥遥领先式的创新。以及还有之前被曝光过的招转贷争议,都会颠覆你对海尔消金,以及海尔这家公司的认知。

虽然,对于处罚,海尔消金表示是2021年以前的检查内容,并已完成整改,但仅在黑猫投诉平台,每个月还有超过270条的投诉在增加。而投诉内容,似乎还是那些……

而在这样一通操作之下,海尔消金的营收和利润那叫一个好看,从营收来看,其从2017年的营收还仅为2.53亿元,到了2018年,直接暴涨至10.49亿元,到了2024年,这一数据直接飙升到了31.68亿,7年翻了12倍有余。
在净利润方面,更是从2017年的4769万元,飙升到了2024年的4.45亿,7年翻了九倍。这样的增速,放在任何一个行业,都是绝对炸裂的,难怪大家都喜欢放贷。

从收入结构来看,海尔消金在2024年手续费及佣金收入达4.69亿元,同比增长66.31%。其中,联合贷手续费收入3.59亿元,同比增长56.77%。会员服务收入异军突起,达5349万元,这一数据2023年则为0。
也就是在利息之外,海尔消金在手续费、佣金、联合贷手续费和会员费方面的收入,正在成为其新的增长引擎,而这些收费项,到底算什么呢?算不算被明令禁止的变相砍头息呢?
据媒体报道的数据,海尔消金2024年表内对客平均贷款利率维持在22%,显然,它并不满足这样的收益率,而是需要通过创新找更多的利润点,并且创新还出了巨大的成果。
但在这些亮眼的「战绩背后」,除了仅在黑猫投诉上的1.35万投诉,还有超过10万之巨的司法案件,案金额超6亿。

根据天眼查统计,在这超10万的司法案件中,93.41%的案件案由为金融借款合同纠纷,其中只有0.22%的案件身份为被告,98.94%的案件身份为原告,也就是这些案件主要是海尔消金起诉贷款未履行还款的用户的案件,这也反映出其贷后管理的被动性。
这上万的投诉、超十万的司法案件,加上上述对海尔消金的处罚事由,小柴多少是有些恍惚的,因为小柴实在很难将投诉中的那些标签、和被处罚的那些违规项,和海尔旗下金融机构关联上。

像海尔这样的企业,是年营收超过4000亿的巨头,在国际上都排得上名号,而其家电产品,每个中国家庭,多多少少都有那么几件,而这样一家企业的金融平台,在小柴的认知里,海尔消金应该是服务、赋能型的,可万万没想到,它和大多数网贷机构一样,都是将追求流量、利润放在了重要位置。
当然,这或许也并没啥,毕竟赚钱不寒碜,这钱谁赚不是赚呢?但没想到的是,它——海尔消金,竟然为了赚更多的利润,玩起了那么多不能拿在台面上的手段,这就挺让人意外的。
自然,站在行业视角,就连正规持牌的、巨头旗下的金融业务都这般操作的时候,我们可以想象网贷这个行业究竟有多疯狂吗?
或许这些被监管摆向台面的「罪状」,也可能只是冰山一角罢了……而当中这些「罪状」成了网贷行业赚取利润屡试不爽的方法后,我们这届年轻人会面临什么呢?
起初可能是暴力催收,随后就是法院见,最后那必然是被困在网贷里陷入以贷养贷的死局,人生也被推向深渊……
柴狗夫斯基©️
作者|小柴贰号
编辑|谭松

